全新JoJo黄金之心欢迎您!

JOJO黄金之心

 找回密码
 加入组织

QQ登录

只需一步,快速开始

用新浪微博登录

只需一步,快速搞定

总共3761条微博

+ 曼哈顿转播站 +

楼主: 猫知道

[随记] 一二三四五,上山打老虎,老虎打不着,抓到一只猫

  [复制链接]
发表于 2011-3-13 00:59:16 | 显示全部楼层
视力太好也有视力好才会得的病啊
JOJO-China.com - JOJO黄金之心 - 引力就是爱!
发表于 2011-3-13 11:36:24 | 显示全部楼层
昨天看奇幻这一期的小说,其中一个提到了周朝的时候中国的姓氏是母姓、父氏,姓是来源于母系这一方,但是男子大部分有名有姓,其中好像是姓,比如徐国的国君徐某,这个徐所指的的氏而不是姓,是这样的吗?
JOJO-China.com - JOJO黄金之心 - 引力就是爱!
发表于 2011-3-13 22:38:54 | 显示全部楼层
有姓母的
有姓父的么
JOJO-China.com - JOJO黄金之心 - 引力就是爱!
发表于 2011-3-13 23:34:18 | 显示全部楼层
问了狒狒,说那个时候确实如此,男子是以出生的地域来称呼,对姓什么的不太在意,但是母亲方面的姓却是血脉的代表(和现在说父亲这边是代表真是不一样啊!话说古代的时候母系氏族究竟是怎么形成的呢?按照现在的标准来看似乎很难明白,那个时候女性比男性强壮……)

对人尊敬的话,比如嬴政,因为出生在赵,都是叫做赵政,而不是嬴政。
JOJO-China.com - JOJO黄金之心 - 引力就是爱!
发表于 2011-3-16 00:48:55 | 显示全部楼层
姐姐生日快乐呀~
JOJO-China.com - JOJO黄金之心 - 引力就是爱!
发表于 2011-3-17 22:21:05 | 显示全部楼层
昨天和同事聊起修家谱
大家都以为商鞅姓商。。。后来被指正了
JOJO-China.com - JOJO黄金之心 - 引力就是爱!
发表于 2011-3-17 22:23:40 | 显示全部楼层
昨天和同事聊起修家谱
大家都以为商鞅姓商。。。后来被指正了
JOJO-China.com - JOJO黄金之心 - 引力就是爱!
发表于 2011-3-18 09:22:48 | 显示全部楼层
商鞅(前395年-前338年),战国时代政治家,著名法家代表人物。卫国国君的后裔,姬姓,公孙氏,故称为卫鞅,又称公孙鞅,后封于商,后人称之商鞅。

大叔你笔名堪比鲁迅。
JOJO-China.com - JOJO黄金之心 - 引力就是爱!
发表于 2011-3-23 15:16:27 | 显示全部楼层
那个时候的姓,氏,名,字之类的很纠结啊。
JOJO-China.com - JOJO黄金之心 - 引力就是爱!
发表于 2011-3-23 16:00:47 | 显示全部楼层
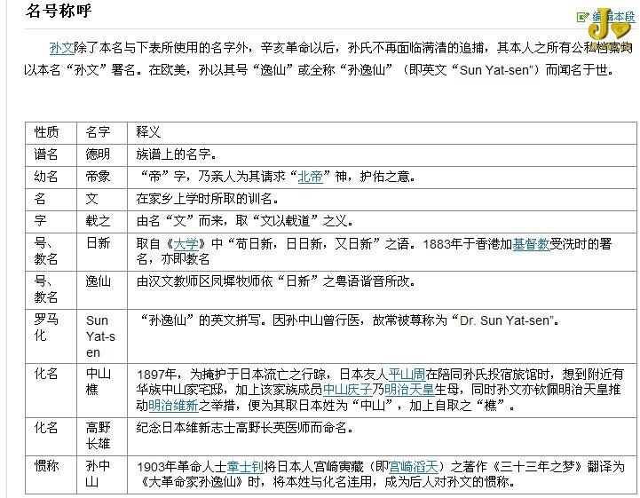
哪位大牛告诉我蒋介石和孙中山到底该怎么称呼?尤其中山只是号吧?中山樵,签名都是孙文。介石也不是正儿八经的名字吧?

评分

参与人数 1热情 +6 收起 理由
Merle + 6 中正?

查看全部评分

JOJO-China.com - JOJO黄金之心 - 引力就是爱!
发表于 2011-3-23 19:20:39 | 显示全部楼层
外事不決問google,內事不決問百度……
JOJO-China.com - JOJO黄金之心 - 引力就是爱!
发表于 2011-3-23 21:54:11 | 显示全部楼层
百度之……

http://baike.baidu.com/view/2559.htm
孙中山
1.jpg


http://baike.baidu.com/view/5973.htm
蒋介石
2.jpg

对委员长的介绍明显没有总统的细啊!

今次4月B版的奇幻里面的一个小说里,直接出现了“棒子国”这个称呼。



阿纳苏:“如果我真能趁次好运道一鼓作气活下来,到时候……我就要向徐伦求婚。呵呵呵……哈哈!我只是说说而已。” 徐伦:“阿纳苏……我接受你的求婚……因为你不是对现状感到绝望才这么说的。或许你自认为内心黑暗,想法看似绝望……我却感到了无限希望。”
JOJO-China.com - JOJO黄金之心 - 引力就是爱!
发表于 2011-3-24 10:37:21 | 显示全部楼层
这些我也能查到啊,我想问怎么称呼他们才是最合理的。像MR孙,大陆叫孙中山,台湾叫孙文,国外叫Dr孙逸仙。介尼玛都快变成三个人了啊!!!每次见到这个名字我都会莫名烦躁啊!!!尤其是大陆的叫法,特么中山只是他的化名或日本名音译,怎么特么就变成对他的惯称了?!!跟台湾人也聊过但对方完全不甩我啊!!!虽然名字只是个代号可是不带你们这么糟蹋人家代号的好伐,为什么不叫毛泽东“李德胜”啊,为什么不叫他“二十八画生”啊,介特么也都是笔名和代号啊!!!

评分

参与人数 1热情 +2 收起 理由
ture + 2 三個人好亮啊

查看全部评分

JOJO-China.com - JOJO黄金之心 - 引力就是爱!
发表于 2011-3-24 12:44:35 | 显示全部楼层
听说的比较地道的。。。或者问真盖特应该也可以。
我听到的台湾人的说法都称,国父,蒋公。。。

至于要称呼名字,孙中山,蒋中正。
这样也整齐,发现台湾人果然有CP潜质,这是故意的。。中山,中正。。。
(其实这也是老蒋一厢情愿的,中山陵,中正陵【异地啊~~╮(╯_╰)╭,老蒋一定很桑心】)

单独拿出来就是孙文。。。(但是很少见台湾人这么称呼的,所以真的要等小真同学出来了~)
娘嬉皮,这个真的好复杂,我同住的姑娘居然认为蒋介石,蒋中正是两个人。。囧

MR.毛的孩子们不也有叫李纳、李敏的么。。。当然我觉得保险比得意这个名字的可能性大。当然了,历史是由胜利者书写的,毕竟会觉得这个是某一个特定时期用的,可能感觉不是很雅。但是美化mao的人还是会提出这个名字是多么多么的美好╮(╯_╰)╭,仓鼠要淡定!
JOJO-China.com - JOJO黄金之心 - 引力就是爱!
发表于 2011-3-24 13:33:24 | 显示全部楼层
石三伢子這名字主席是怎麼搞來的……
介石是老蔣自己取的號,叫蔣介石應該還好……
臺灣貌似都是只稱國父,孫文都很少用?……有請小真同學現身說法……
JOJO-China.com - JOJO黄金之心 - 引力就是爱!
您需要登录后才可以回帖 登录 | 加入组织

本版积分规则

QQ|手机版|微博手机版|Archiver|小黑屋|JOJO黄金之心 ( 沪ICP备17003218号-3 ) 繁體中文

GMT+8, 2026-3-16 21:19 , Processed in 0.067637 second(s), 25 queries .

© 2000-2022 JOJO GOLDEN HEART

JOJO-CHINA.COM

快速回复 返回顶部 返回列表